关于评选云南中医药大学研究生2020-2021学年“省级先进班集体”的通知
各研究生培养单位:
为全面贯彻落实全国全省教育大会、高校思想政治工作会议、学校思想政治理论课教师座谈会精神,培养德智体美劳全面发展的社会主义建设者和接班人,充分发挥先进典型的示范引领作用。根据《中共云南省委教育工委关于开展2020—2021学年省级三好学生优秀学生干部先进班集体及优秀毕业生评选工作的通知》(附件1)要求,现将我校评选2020-2021学年硕士研究生省级先进班集体的评选奖励工作通知如下:
一、评选对象
全校在校全日制研究生班集体。
二、名额分配
二级学院
| 省级先进班集体名额分配
| 备注
|
基础医学院
| 1
| 省级先进班集体为差额评选,研究生处从二级学院推选的先进班集体
中评选3个推荐为2020-2021学年云南省“省级先进班集体”候班集体
|
第一临床医学院
| 3
|
针灸推拿康复学院
| 2
|
中药学院
| 2
|
民族医药学院
| 1
|
护理学院
| 1
|
第三附属医院
| 1
|
合计
| 11
|
三、表彰办法
评为“省级先进班集体”的班集体按照《中共云南省委教育工委关于开展2020—2021学年省级三好学生优秀学生干部先进班集体及优秀毕业生评选工作的通知》(附件1)文件标准执行相关表彰。
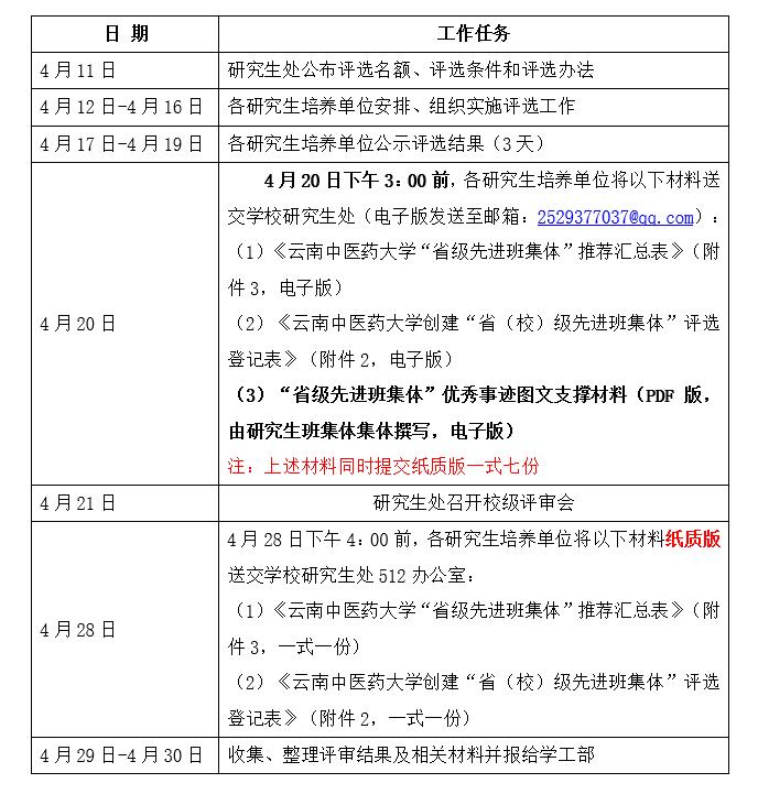
四、评选工作进度安排

五、评选要求
(一)有朝气蓬勃、积极上进、乐于助人、遵纪守法、集体观念强、文明健康的良好班风。
(二)有勤奋、严谨、求实、创新的优良学风。
(三)保持良好的环境卫生和个人卫生。
(四)班级有规范的管理制度,(党)团支部有活力。
(五)积极开展和参与“中国梦”系列主题教育活动。
(六)组织学生参加校内外各类劳动、体育锻炼和志愿者公益活动,发挥先锋模范作用。
六、评选程序
(一)各学院依据评选要求,由班主任(辅导员)组织研究生班集体完成申报工作,二级学院成立评选委员会进行省级先进班集体初评,初评结果进行3天公示,公示无异议后,初评推荐名单及先进事迹图文材料报研究生处。
(二)研究生处根据各学院提交的先进事迹材料,组织专家进行校级评选工作,形成推荐上报建议名单进行公示,公示无异议上报校级评审工作小组审定。
七、工作要求
(一)各班集体要认真进行事迹材料的撰写,做到图文并重,全方位、多角度地展现班级精神面貌。
(二)各二级学院要高度重视制定本学院评选实施细则,严格检查各班集体提交事迹材料。
八、联系方式
联系电话:0871-65919872
联系人: 常老师 沈老师
联系邮箱:2529377037@qq.com
附件:
附件1.中共云南省委教育工委关于开展2020—2021学年省级三好学生优秀学生干部先进班集体及优秀毕业生评选工作的通知.docx
附件2.云南中医药大学创建“省级先进班集体”评选登记表.doc
附件3.云南中医药大学先进班集体推荐汇总表.xls
研究生处
2021年4月10 日